bioGenous Science Focus
Based on the genetic variation profiles and hereditary characteristics of Chinese liver disease patients, this study independently designed and optimized a scalable organoid culture system for hepatobiliary tumors. It successfully established 64 patient-derived hepatobiliary tumor organoids (PDHOs) models, These organoids were tested for their responses to 265 metabolism- and epigenetics-related chemicals and 36 anticancer drugs. By integrating whole-genome, transcriptome, chromatin accessibility profiles, and drug sensitivity data for 64 clinically relevant drugs, the study defined over 32,000 genomic-drug interactions. Comprehensive multi-omics analysis was performed, encompassing whole-genome sequencing, transcriptome sequencing, ATAC-seq, non-targeted metabolomics. This work establishes a human liver disease organoid multi-omics big data application platform. By further integrating multi-omics sequencing with high-throughput drug screening, it pioneers pharmacogenomics research for hepatobiliary tumors using human tumor organoids.
Hepatobiliary tumors rank as the fourth leading cause of cancer-related deaths globally, claiming approximately 700,000 lives annually worldwide. These tumors encompass over 20 distinct subtypes that vary genetically, morphologically, and clinically, with only a small proportion of patients benefiting from currently limited treatment options. Despite numerous potential therapeutic targets, the limited ability to accurately link genetic characteristics with drug responses fails to guide clinical treatment for hepatobiliary tumors, which carry a poor prognosis. Three-dimensional organoid culture systems have advanced the development of novel, more physiologically relevant models of healthy human tissue and cancer. Embedding tissue-derived adult stem cells into a three-dimensional matrix simulates their ecological niche, enabling efficient growth into self-organizing organ-like structures. Since this discovery, organoids have been applied to model various cancers, including hepatobiliary tumors. Despite these advances, multi-omics analysis and large-scale drug screening of human hepatobiliary organoids remain unexplored.
On January 25, 2024, Academician Wang Hongyang and his collaborative team from the Naval Medical University/Fudan University Institute of Metabolic and Integrative Biology published a research paper titled “Integrated Characterization of Hepatobiliary Tumor Organoids Provides a Potential Landscape of Pharmacogenomic Interactions” online in Cell Reports Medicine.

Based on the genetic variation profiles and hereditary characteristics of Chinese liver disease patients, this study independently designed and optimized a scalable organoid culture system for hepatobiliary tumors. It successfully established 64 patient-derived hepatobiliary tumor organoids (PDHOs) models, These organoids were tested for their responses to 265 metabolism- and epigenetics-related chemicals and 36 anticancer drugs. By integrating whole-genome, transcriptome, chromatin accessibility profiles, and drug sensitivity data for 64 clinically relevant drugs, the study defined over 32,000 genome-drug interactions. These interactions underwent comprehensive multi-omics analysis, including whole-genome, transcriptome, ATAC-seq, and non-targeted metabolomics. This study establishes a human liver disease organoid multi-omics big data application platform and further integrates multi-omics sequencing with high-throughput drug screening to explore pharmacogenomics research for hepatobiliary tumors using human tumor organoids.
First, the research team successfully cultured 64 organoids derived from hepatobiliary tumor patients. Isolated primary tumor cells were seeded in matrix gel, and the hepatobiliary tumor organoid culture medium was optimized by adding multiple small molecules and biologics, including EGF, FGF2, FGF10, HGF, R-spondin1, Noggin, TGF-β inhibitor, and Y-27632. Compared to previously established human organoid protocols, the researchers implemented key optimizations based on the molecular profiles of hepatobiliary tumors: (1) adding Nutlin-3a to samples harboring TP53 mutations, (2) removing Wnt-3A and R-spondin1 to select samples with altered Wnt signaling, (3) Adding BMP4 and removing Noggin enhanced organoid establishment efficiency in TGF-β/BMP signaling-altered samples. These optimizations increased PDHO establishment success rates to over 60% (Figure 1A and B).
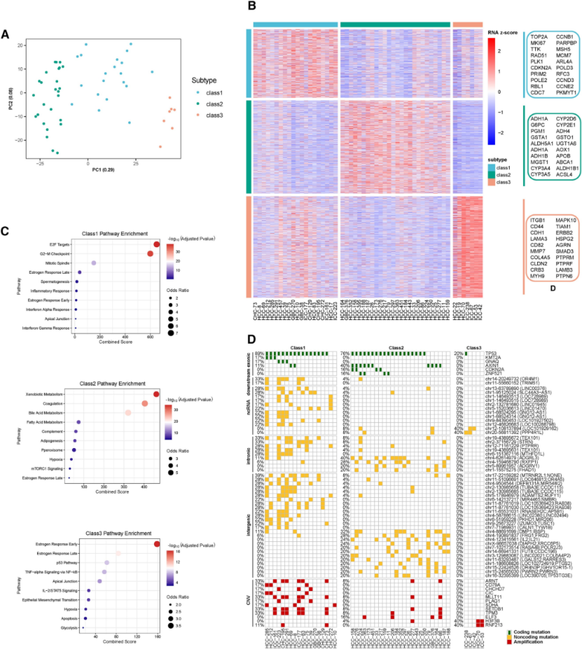
To elucidate transcriptional diversity among PDHOs, researchers performed RNA-seq on the constructed PDHOs. Principal component analysis (PCA) and unsupervised clustering based on the top 2000 most variable genes identified three subgroups within the organoid cohort (Figure 2A). Subgroup 1 was characterized by elevated proliferation-related genes (e.g., TOP2A, MKI-67, CCNB1, CCND3) and exhibited functional enrichment in proliferation-related pathways. Subgroup 2 showed the highest expression levels of metabolism-related genes such as ADH1A, G6PC, CYP3A, and CYP2E1, which regulate metabolic reprogramming, peroxisome function, and hepatic metabolism. Subgroup 3 exhibits specific expression of inflammation- and immunity-related genes (e.g., ITGB1, CD44, CD82, LAMB3, AGRN), primarily regulating cell adhesion and tumor immunity (Figure 2B and 2C). Genomic instability, based on gene mutations and copy number variations (CNVs), showed significant differences across the three subgroups: KMT2A and GNAQ mutations occurred exclusively in Subgroup 1, while AXIN1 mutations were preferentially found in Subgroup 2. Furthermore, mutation burden was generally higher in Subgroup 1 than in other subgroups. Non-coding mutations were widespread across the genome, and based on RNA classification, researchers identified numerous subgroup-specific non-coding mutations. These non-coding mutations may individually act as “mini-drivers” in cancer (Figure 2D).
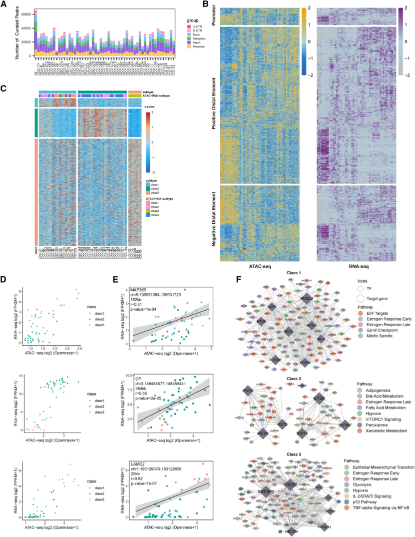
To investigate transcriptional regulatory networks in hepatobiliary tumors, researchers performed genome-wide chromatin accessibility analysis via ATAC-seq in the PDHO model. Most ATAC-seq peaks mapped to distal intergenic and intronic regions, with no significant differences in peak numbers across the three subtypes (Figure 3A). To further characterize biological features, researchers integrated ATAC-seq data with RNA-seq data, performing Pearson correlation analyses between gene expression and chromatin accessibility at DNA regulatory elements. By examining ATAC-seq accessibility profiles based on RNA classification, 4,266 subgroup-specific peaks were identified (Figure 3C). Distant elements exhibited greater specificity and a broader dynamic range of activity associated with gene expression, while promoter elements showed lower accessibility. Both element types displayed correlation patterns similar to global gene expression. Although these peak-to-gene links across subgroups were driven by similar regulatory regions, most were strongly driven by a single cluster (Figure 3D). Additionally, the researchers analyzed and identified 24 transcription factors (TFs) promoting each subgroup (Figure 3F). Core transcription regulatory network (TRN) analysis accurately reproduced known subgroup-specific regulators: FOXM1 and FOSL1 in subgroup 1; DDIT3, XBP1, and ZNF467 in subgroup 2; and HOXA in subgroup 3.
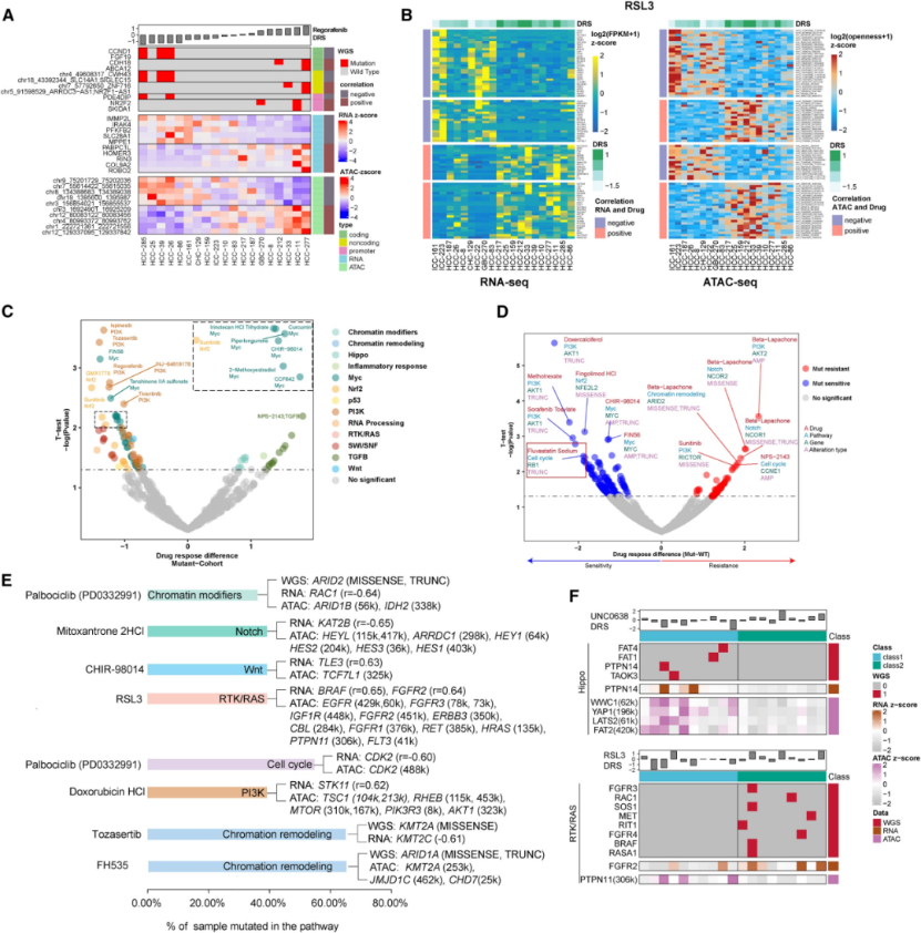
To evaluate PDHO as a functional in vitro disease model, researchers tested whether PDHO could be used for high-throughput drug sensitivity screening. By compiling 301 compounds and using a high dose of 10 μM in the initial screening—covering nearly half of all compounds' maximum inhibitory concentration (IC50) values—they ultimately identified a set of 64 drugs demonstrating 50% inhibition in at least one PDHO model (Figure 4A). By standardizing AUC values of the 64 drugs into Z-scores, researchers identified 1,082 codon mutation-drug pairs, 68 promoter mutation-drug pairs, 3,417 non-coding mutation-drug pairs, 9,573 gene-drug pairs, and 18,191 peak drug pairs (Figure 4B). Researchers found that RUNX1 promoter mutations correlate with drug sensitivity (Fig. 4D and 4E). In this context, chromatin undergoes dramatic repositioning at this site, typically inaccessible (gray dots) but highly accessible in the presence of RUNX1 promoter mutations (Fig. 4F, red dots). A distinct set of drugs exhibits preferential sensitivity in samples harboring RUNX1 promoter mutations (Fig. 4G and 4H). Consistent with findings in hepatobiliary tumor organoids, RUNX1-knockdown cells exhibited increased resistance to irinotecan treatment (Figure 4I). Conversely, exogenous expression of RUNX1 sensitized HCC-LM3 and Huh-7 cells to irinotecan (Figure 4J). To further investigate the potential regulatory role of RUNX1 promoter mutations in drug vulnerability, mutant RUNX1 promoter reporter plasmids were constructed by substituting adenine (A) with guanine (G) within the identified RUNX1 promoter motifs. Dual luciferase assays revealed significantly increased relative luciferase activity in mutant RUNX1 promoters compared to wild-type, confirming the mutation's regulatory effect on RUNX1 promoter activity (Figure 4K). This suggests that enhanced RUNX1 promoter activity may underlie the increased gene expression and preferential drug sensitivity observed in hepatobiliary tumors. These findings reveal genomic features associated with drug sensitivity and provide a potential predictive pharmacogenomic landscape for hepatobiliary tumors.
Within single-feature drug associations, researchers identified numerous significant pharmacogenomic relationships. For instance, by identifying PABPC1L expression, they discovered its strong correlation with regorafenib resistance (Figure 5A). Integrated analysis of RNA-seq and ATAC-seq data revealed a set of lipid metabolism-related genes—including SLC30A2, CD74, LCN2, and AGXT—that mediate functional accessibility of non-coding DNA regulatory elements and may predict sensitivity to the ferroptosis activator RSL3 (Figure 5B). By examining key mutations prioritizing altered drug vulnerability in signaling pathways (Figure 5D), a truncating mutation in the tumor suppressor gene RB1 within the cell cycle pathway was associated with sensitivity to the lipid peroxidation inhibitor fluvastatin sodium (Figure 5D). To investigate the predictive power of different molecular data combinations for drug response, researchers established random combination models of WGS, RNA-seq, and ATAC-seq for drug sensitivity. For each drug, the optimal combination of data types and corresponding models—termed “reference models”—was identified to classify patients based on potential therapies (Figure 5E). For example, Aurora kinase inhibitors showed associations with chromatin remodeling signaling, characterized by KMT2A missense mutations and KMT2C expression (Figure 5E). Furthermore, using combinatorial models, the authors investigated subgroup-specific pharmacology and personalized treatment strategies for hepatobiliary tumors based on RNA-based classification. Subgroup 1 exhibits significant disruption of the Hippo pathway at genomic, transcriptomic, and epigenetic levels. Subgroup 2 tends to show resistance to RSL3 and exhibits distinct activity in RTK/RAS signaling aberrations (Figure 5F). This “reference model” may serve as an effective means for stratifying patients for different cancer treatments in the near term.
In summary, this study generated patient-derived hepatobiliary organoids (PDHOs) from Chinese patients directly from fresh tumor specimens in optimized culture media. Sixty-four PDHO lines were established and subjected to comprehensive histological, molecular, transcriptomic, genomic, and epigenomic analyses. Results demonstrated that the generated PDHOs retained the histological and molecular characteristics of their corresponding parental tumors. Furthermore, pharmacogenomic studies of PDHOs uncovered novel gene-drug associations, revealing connections and consistencies between multi-omics integration and alterations in key signaling and molecular pathways. Collectively, these findings highlight the potential utility of PDHO models in both basic and translational research, as well as in developing potential personalized therapeutic strategies.
Original Link: