bioGenous Science Focus
Pancreatic ductal adenocarcinoma (PDAC) is a common type of pancreatic cancer typically diagnosed at an advanced stage, with poor treatment outcomes leading to extremely low survival rates. Projections indicate that by 2030, pancreatic cancer will become the second leading cause of cancer-related deaths in the United States. Currently, due to limited chemotherapy options for pancreatic cancer, treatment regimens primarily revolve around drugs such as gemcitabine, 5-fluorouracil, or irinotecan. However, as a novel therapeutic approach, antibody-drug conjugates (ADCs) offer potential advantages. By effectively linking antibodies to potent small-molecule drug payloads, they achieve specific killing of malignant cancer cells. For PDAC, which exhibits significant tumor heterogeneity, the “bystander effect” of ADCs is particularly crucial, meaning they can exert cytotoxic effects on widely distributed cancer cells.
In March 2024, Youya Nakazawa's team and colleagues published an article titled “Delivery of a BET protein degrader via a CEACAM6-targeted antibody–drug conjugate inhibits tumour growth in pancreatic cancer models” in Nature Communications.

In this study, the authors identified a novel antibody drug named CEACAM6-EBET, which demonstrated significant tumour-shrinking effects across multiple xenograft models derived from PDAC patients. Notably, when combined with conventional chemotherapy or PD-1 inhibitors, the drug demonstrated favourable tolerability and low toxicity. These findings pave the way for developing more effective pancreatic cancer treatment regimens, offering fresh hope to patients. This research indicates that the CEACAM6-EBET antibody drug holds potential as a significant breakthrough in pancreatic cancer therapy, providing safer and more effective treatment options for patients.
To accurately assess drug sensitivity in PDAC, the authors selected two contrasting PDAC-PDX models (PC-3 and PC-42) via RNA sequencing. The PC-3 model corresponds to patients with favourable prognosis, exhibiting a classic tumour molecular subtype and low Myc signalling, whereas the PC-42 model corresponds to patients with poor prognosis, displaying a basal-like tumour molecular subtype and high Myc signalling. Studies of both PDX models revealed that PC-3 tumours exhibited a moderately differentiated phenotype sensitive to gemcitabine, whereas PC-42 tumours displayed low differentiation and resistance to gemcitabine. To better mimic patient tumour characteristics and evaluate drug responses and therapeutic strategies, the authors established PDXO models from both PC-3 and PC-42 PDX tumours. Immunofluorescence analysis and gefitinib drug sensitivity testing confirmed that both PDXO models serve as excellent in vivo surrogates for PDAC tumours, facilitating insights into the dynamic processes involving PDAC cells and stromal cells.
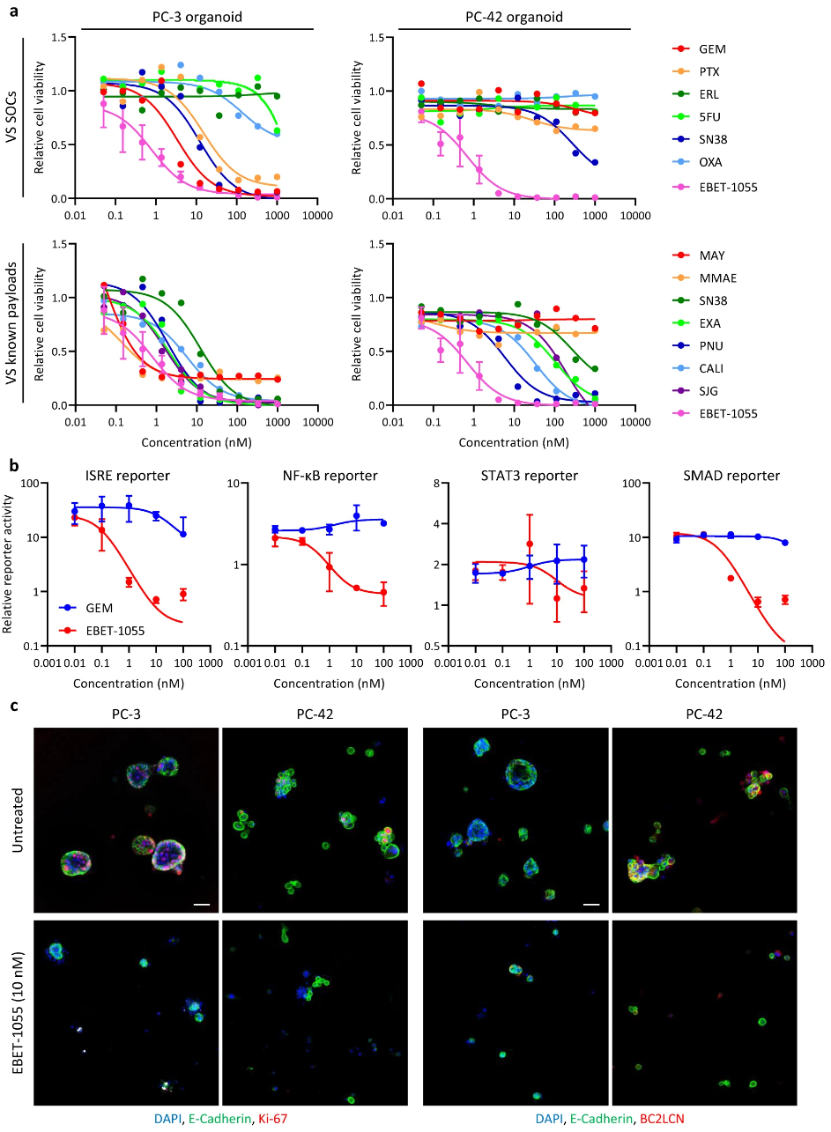
To select potent small-molecule drugs as payloads, researchers screened a proprietary compound library containing both reference and original compounds. They identified EBET-1055 as exhibiting high activity in PC-3 and PC-42 organoid structures. Furthermore, the authors conducted a matrix-signalling-based reporter assay, revealing that only EBET-1055 inhibited the activity of pancreatic cancer-associated fibroblasts (CAFs) in the IL-1, IL-6, and TGF-β signalling pathways, whereas gemcitabine treatment failed to produce this effect. Following EBET-1055 treatment, the number of BC2LCN+/Ki67+ cancer cells within organoids decreased significantly, whereas gemcitabine failed to achieve comparable results. Ultimately, EBET-1055 was selected as the lead compound and optimised to form the primary carrier EBET-1593 for antibody conjugation.
To elucidate the potential mechanism of EBET-1055, researchers employed NanoBiT technology for real-time monitoring of the BRD4-BD1 domain in HEK293 cells, confirming the compound's degradation effect on BET proteins. Furthermore, cell growth inhibition assays revealed that within three hours, the degradation efficacy of EBET-1055 correlated with its growth-suppressing effect on PDAC cell lines. Researchers further examined phosphorylation levels of key signalling molecules STAT3 and SMAD2/3 in mouse CAFs, revealing that EBET-1055 reduced phosphorylation of these molecules. Immunoprecipitation analysis additionally identified an interaction between BRD4 and STAT3, further supporting the critical role of BET proteins in STAT3 signalling. Moreover, in a co-culture model of mouse CAFs with PC-3 or PC-42 cancer cells, EBET-1055 was found to inhibit CAF-induced increases in IL-6 and LIF secretion, thereby altering the immunosuppressive state within the tumour microenvironment. These experimental findings provide robust support for EBET-1055's anti-tumour activity as a BET protein degrader in PDAC cells and its regulatory effects on CAF activity.
To select an appropriate target, researchers employed database analysis, prognostic analysis, and immunohistochemistry to determine that CEACAM6 correlates with shorter survival, ranks among the most highly upregulated genes in PDAC, and exhibits widespread expression in clinical PDAC. However, CEACAM6 is also expressed in normal lung epithelial cells and myeloid progenitor cells (MPCs). To demonstrate the efficacy of the selected anti-CEACAM6 antibody (#84.7) against PDAC, researchers conducted human lung epithelial cell culture experiments. They assessed the cytotoxicity of #84.7 and other antibodies, performed in vivo distribution analysis of the antibody in monkeys, and conducted immunohistochemical and immunofluorescence analyses to examine CEACAM6 distribution in lung epithelial cells and other targets. Results demonstrated that antibody #84.7 distribution within lung epithelial cells was constrained by tight junction barrier function, thereby limiting its active transport capacity on CEACAM6. This indicates #84.7 possesses therapeutic potential for PDAC. Subsequently, researchers evaluated three antibody-drug conjugates (EBET-1593, MMAE, and Deruxtecan (DXd)) bound to the #84.7 antibody across 16 PDAC-PDXO models. They found that 84-EBET exhibited significant cytotoxic effects in most models, whereas 84-MMAE and 84-DXd demonstrated weaker cytotoxic effects across all models. To evaluate 84-EBET's bystander effect, researchers employed co-culture experiments using two cell lines (CEACAM6-expressing PDAC target cells and CEACAM6 knockout PDAC target cells). Following treatment with CEACAM6-ADC exhibiting bystander effects, reduced survival was observed in bystander cells when target cells were present. while demonstrating a stronger bystander effect than 84-MMAE and 84-DXd. To further investigate this mechanism, researchers employed co-culture experiments with PDAC cells and mouse CAFs. They observed that 84-EBET reduced the functional activity of mouse IL-6 and LIF secreted by CAFs, without affecting CAF activity at the concentrations used.
To further validate the efficacy of this antibody-drug conjugate, researchers conducted animal pharmacology studies across 16 PDAC-PDX models. Results demonstrated robust therapeutic effects and long-term tumour control potential for 84-EBET in these models, consistent with findings from PDXO drug sensitivity assays. Notably, the efficacy of EBET-1593 was further enhanced when synergistically combined with appropriate targeted antibodies.
To elucidate the causal relationship between 84-EBET and cancer-associated fibroblasts (CAFs) within the immune system, researchers established an in vitro tri-cell culture system comprising PC-3 cancer cells, mouse CAFs, and human peripheral blood mononuclear cells (PBMCs). Experiments revealed that CAF presence inhibited PBMCs' ability to kill PC-3 cancer cells, persisting even after treatment with anti-human PD-1 monoclonal antibodies. This occurred because CAFs significantly suppressed T-cell activation within PBMCs. However, treatment with 84-EBET was found to eliminate this CAF-mediated suppression of T-cell-mediated killing. Consequently, the researchers propose that 84-EBET, released by CEACAM6-expressing pancreatic ductal adenocarcinoma cells, diffuses to surrounding CAFs via a bystander effect, thereby abolishing CAF suppression of T-cell-mediated killing.
To investigate the strategy of combining 84-EBET with standard chemotherapy, researchers established a mouse xenograft PDAC model expressing human CEACAM6 (hCEACAM6). Pharmacological experiments in this rodent PDAC model revealed that PD-1 antibody alone only delayed tumour growth, while 84-EBET at 1.5 mg/kg administered alone led to tumour recurrence. However, the combination of 84-EBET and PD-1 antibody treatment resulted in complete tumour regression in all cases for at least three months. Immunohistochemical analysis and immunomolecular profiling via mass spectrometry-based cytology suggested that 84-EBET exerts its antitumour effects by suppressing inflammatory responses, modulating immunosuppressive cells within the tumour microenvironment, and recruiting activated effector cells.
In summary, the authors share the development process of a CEACAM6-EBET antibody-drug conjugate (ADC). This antibody drug not only kills cancer cells but also modulates stromal cells within the tumour microenvironment, demonstrating significantly enhanced antitumour efficacy when combined with standard chemotherapy. This innovation opens new avenues for novel antibody drug development, offering a more promising approach to exploring novel tumour treatment pathways and improving treatment outcomes for pancreatic cancer patients. Furthermore, this research has stimulated interest in investigating other tumour types and developing novel antibody therapeutics. The significance of this pioneering work and its potential implications hold considerable importance for the medical field.
Original Link: