bioGenous Science Focus
In this study, researchers utilised a biobank of 399 tumour organoids from 144 patients to reveal intra-tumour and inter-tumour genomic and phenotypic heterogeneity in hepatocellular carcinoma. Through pharmacogenomic analysis and mechanistic investigations, they identified biomarkers predictive of drug response and determined that c-Jun overexpression constitutes a key factor in developing resistance to lenvatinib (lenvatinib, a tyrosine kinase receptor inhibitor).
Primary liver cancer (PLC) ranks among the most lethal cancers globally, encompassing hepatocellular carcinoma (HCC), intrahepatic cholangiocarcinoma (ICC), and cholangiocarcinoma (CHC). However, owing to the profound inter- and intra-tumour heterogeneity and complexity of PLC, the majority of clinical drugs targeting liver cancer ultimately fail during patient treatment. In recent years, tumour organoids have emerged as a novel experimental model capable of accurately predicting drug sensitivity. They can be utilised in vitro to study the genomic heterogeneity and drug responses of patient tumours, thereby offering new strategies for precision treatment in cancer patients.

On 8 April 2024, a research team led by Zhang Ning from Peking University published a research paper titled “Pharmacogenomic profiling of intra-tumour heterogeneity using a large organoid biobank of liver cancer” in Cancer Cell. Utilising a biobank of 399 tumour organoids from 144 patients, the researchers revealed both intra-tumour and inter-tumour genomic and phenotypic heterogeneity in liver cancer. Through pharmacogenomic analysis and mechanistic studies, they identified biomarkers predictive of drug response and determined that overexpression of the c-Jun gene is a key factor driving resistance to lenvatinib (a tyrosine kinase receptor inhibitor).
Multi-omics analysis of a liver cancer organoid biobank reveals histological, genomic and transcriptomic ch aracteristics of hepatocellular carcinoma
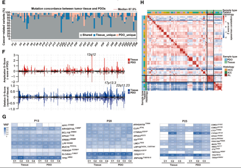
One to five regions were collected from each of 144 hepatocellular carcinoma patient samples, comprising 522 regions from primary tumours, six regions from liver metastases, and 30 regions from adjacent liver (AL) tissue. Among 142 patients (123 HCC, 18 ICC, 1 CHC), 399 tumour organoids (75.6% success rate) and 12 normal liver organoids were successfully established. H&E staining revealed histopathological similarity between organoids and their parental tumours. Morphologically diverse organoids were generated, ranging from solid/compact structures (HCC and CHC) to irregular cyst-like structures (ICC). Notably, organoids derived from AL tissue exhibited distinct features compared to PLC organoids, including reduced nuclear-to-cytoplasmic ratio and the development of central luminal-like epithelial structures composed of monolayer ductal cells in some AL organoids. Organoids from multiple regions expressed HCC markers (HepPar1/AFP) and ICC markers (KRT19/EPCAM), both present in the parental tumours of HCC and ICC patients. Conversely, CHC organoids were positive for both HCC markers (AFP) and ICC markers (EPCAM). Patient-derived organoid xenograft (PDOX) models also reproduced the histopathology of the parent tumours. To assess whether the established organoid biobank reproduces tumour-tissue and intra-tumour heterogeneity in PLC, whole-exome sequencing and RNA sequencing were performed. Firstly, comparable mutation burdens were observed between tumour tissues and organoids, including TP53, AXIN1, and CTNNB1. Secondly, cancer-associated mutations demonstrated a median concordance of 87.5% between tumour tissue and organoids. Whilst most samples exhibited high or complete concordance, we noted lower concordance in a minority of samples (derived from P5, P15, P25, and P26 respectively), suggesting potential tumour evolution during organoid passage—a phenomenon previously documented in the literature. Subsequently, comparing early and late passages of 15 organoid lines revealed that most mutations were retained across both passages. Although a small proportion of mutations were lost during serial passage, the mutation spectrum and significant copy number alterations remained highly similar between the parental tumour and derived organoids. Moreover, most clonal and subclonal mutations in hepatocellular carcinoma-associated genes were retained in PDOs, exhibiting similar gene expression patterns to tumour tissue across both early and late-passage organoid cultures. Analysis of PLC RNA-seq profiles revealed high expression of HCC markers (AFP, GPC3) and hepatocyte markers (ALB, TTR, APOA1, APE) in HCC organoids and parental tumour tissues, whereas cholangiocarcinoma markers (KRT19, EPCAM, S100A11) were highly expressed in ICC organoids and tissues. Furthermore, HCC subtyping results demonstrated substantial concordance (93.75%) with previously published HCC transcriptomic classifications.
In summary, PLC-derived PDOs retain the pathological, genomic, and transcriptomic characteristics of their parental tissues, facilitating the investigation of inter- and intra-tumour heterogeneity within PLC tumours. (Figure 1)

Multi-region organoid characterisation of intra-tumoural heterogeneity (ITH) in hepatocellular carcinoma
To investigate genomic intratumoural heterogeneity (ITH) in hepatocellular carcinoma, the authors examined genomic ITH in 32 patients with primary liver cancer (PLC) who had established multi-region PDOs, confirming substantial genomic ITH in PLC patients. Subsequently, hypothesising that genomic and associated transcriptomic heterogeneity may drive drug sensitivity heterogeneity, 255 PDOs from 79 patients were used to study target gene expression for first-line PLC drugs sorafenib and lenvatinib. Results revealed substantial variations in target gene expression across organoids derived from distinct regions in certain patients (e.g., P6 and P32), suggesting potential intratumoural heterogeneity in drug response. To validate this, multiple organoid cultures from P6 and P32 patients were treated with both drugs, revealing that regions exhibiting reduced target gene expression demonstrated heightened drug resistance. (Figure 2)
In summary, we identified widespread genomic intratumoural heterogeneity in PLC, which appears to correlate with prognosis and may underlie heterogeneous responses to drug therapy.

Screening clinically relevant drugs to predict patient response, revealing intratumoural heterogeneity in drug sensitivity
Seven PLC-associated drugs were identified from screening 376 organoids across 116 patients. These include first-line agents lenvatinib and sorafenib, second-line agents regorafenib and apatinib, the anti-VEGFR antibody bevacizumab, and drugs targeting actionable mutations in ICC, including pemigatinib (targeting FGFR2 fusions/rearrangements in cholangiocarcinoma) and ivosidenib (targeting IDH1 mutations in chemotherapy-refractory cholangiocarcinoma). Results demonstrated a strong correlation between IC50 and AUC values for the seven screened drugs. Subsequently, organoid-based drug sensitivity outcomes were compared with corresponding clinical responses, revealing that clinical responses similarly supported the organoid-derived lenvatinib sensitivity findings; sorafenib and apatinib were similarly validated, confirming the predictive value of organoid-based drug screening. The organoid drug screening results were further validated using PDOX models: patient-derived organoids were transplanted into immunodeficient mice and treated with lenvatinib. Lenvatinib demonstrated inhibitory effects on all PDOXs derived from sensitive organoids. In summary, PLC organoids demonstrate considerable clinical potential for predicting patient treatment response. Finally, the potential benefit of seven targeted therapies currently used clinically for PLC patients was quantitatively assessed using drug screening results. Although cumulative sensitivity across organoids derived from all regions reached 72.9%, significant disparities existed between regionally derived organoids' drug sensitivity levels and patient sensitivity. Only 37.1% of patients with organoids derived from insensitive PDOs were likely to benefit from monotherapy with these drugs, potentially due to extensive intratumoural heterogeneity (ITH) in PLC. Furthermore, screening 50 ICC organoids using gemcitabine and cisplatin (chemotherapy agents for advanced biliary tract cancer) revealed that ICC organoids insensitive to either gemcitabine or cisplatin could respectively benefit from lenvatinib. In summary, PLC patients may require classification for treatment strategies to enable precision targeted therapy (Figure 3).

Molecular biology analysis identifies expression signatures predicting clinically relevant drug sensitivity
Genomic heterogeneity has been recognised as a primary driver of drug resistance. We first investigated the relationship between multi-region PDO genomic heterogeneity and PLC drug sensitivity. Patients in the lenvatinib-resistant cohort exhibited significantly higher ITH than the sensitive cohort, indicating ITH's role in lenvatinib treatment resistance. Furthermore, ITH was consistently validated for sorafenib, regorafenib, and apatinib. Subsequently, machine learning methods were applied to identify key biomarker genes associated with drug response, determining 13 characteristic genes—including JUN, HIST1H1E, and WNT6A—as predictive biomarkers for lenvatinib response. Finally, the clinical utility of these biomarkers was assessed through PLC drug treatment and multi-region organoid analysis. Among seven lenvatinib-treated patients, six demonstrated high concordance between characteristic biomarker predictions and clinical response, while results for sorafenib and apatinib-treated patients showed complete consistency. In summary, PLC patients and PDOs exhibit multi-gene expression signatures correlated with anticancer drug responses (Figure 4).
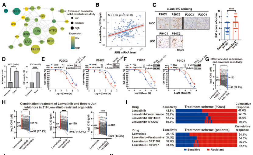
c-Jun-mediated lenvatinib resistance
Lenvatinib can block VEGFR and FGFR signalling, yet its mechanism of action in liver cancer organoids remains unclear. Analysis of expression levels across all known lenvatinib-targeted receptors revealed high FGFR expression in PLC organoids and published cancer cell lines (n=98, from the CCLE database), indicating FGFR plays a critical role in lenvatinib-mediated therapeutic effects on PLC organoids. To identify lenvatinib resistance genes, a protein-protein interaction (PPI) network analysis was conducted using genes significantly correlated with lenvatinib sensitivity. JUN emerged as a hub protein within this PPI network, being one of 13 characteristic genes for lenvatinib response and a target of FDA-approved drugs. JUN gene expression showed a significant positive correlation with lenvatinib treatment insensitivity. IHC staining assessed c-Jun protein levels, revealing significantly higher C-Jun expression in 216 lenvatinib-resistant organoids compared to 160 sensitive organoids in the control group. Furthermore, c-Jun expression was elevated in tumours from 100 patients compared to their matched para-tumoural tissues. Subsequent investigation of organoid responses to lenvatinib treatment across different anatomical regions revealed increased c-Jun levels in lenvatinib-resistant organoids relative to sensitive counterparts. Notably, c-Jun knockdown sensitised lenvatinib-resistant organoids, whereas c-Jun overexpression reduced sensitivity. To elucidate the c-Jun-mediated lenvatinib resistance signalling pathway, functional enrichment analysis of significantly negatively correlated genes revealed dysregulation in the Wnt and JNK signalling pathways. Expression of β-catenin and c-Jun showed a positive correlation in lenvatinib-resistant organoids. Moreover, both lenvatinib-resistant organoids exhibited elevated c-Jun and β-catenin levels, whereas sensitive organoids displayed low expression. Overexpression of both wild-type and mutant β-catenin markedly reduced sensitivity to lenvatinib treatment in both sensitive organoid types, indicating β-catenin as a key regulator of c-Jun in lenvatinib-resistant organoids. By investigating the therapeutic potential of JNK inhibition, the authors found that three JNK inhibitors effectively reduced c-Jun phosphorylation levels in both lenvatinib-resistant organoids. In summary, JNK and Wnt/β-catenin can serve as upstream regulators of c-Jun. (Figure 5)

“c-Jun inhibition” and “drug response of lenvatinib-resistant PDOs to PKUF-01” exhibit marked synergistic effects
To compare the efficacy of six additional compounds against three lenvatinib-resistant PDOs, the authors designed PKUF-01 (a veratramine-lenvatinib conjugate) which effectively inhibits both c-Jun and FGFRs, demonstrating potent suppression of drug-resistant organoids. Further evaluation of PKUF-01 against the organoid biobank revealed significantly enhanced sensitivity compared to lenvatinib monotherapy. Compared to monotherapy with either veratramine or lenvatinib, PKUF-01 treatment in lenvatinib-resistant organoids yielded a 2.9% increase in efficacy. Its potency was further validated in PDOX models, where lenvatinib or veratramine failed to inhibit tumour growth, whereas PKUF-01 treatment significantly suppressed PDOX development.
Summary
Tumour-to-tumour and intra-tumour heterogeneity represent major obstacles to precision therapy in primary liver cancer (PLC). In this study, the authors established a PLC biobank comprising 399 tumour organoids from 144 patients, encapsulating the histopathology and genomic profiles of parent tumours. The PLC biobank was demonstrated to be reliably applicable for drug sensitivity screening through in vivo models and patient responses. Comprehensive analysis dissected PLC heterogeneity, encompassing genomic/transcriptomic features and sensitivity to seven clinically relevant drugs, alongside clinical relevance. Pharmacogenomic analysis identified and validated multi-gene expression signatures predictive of drug response, enabling more targeted patient treatment. Furthermore, the authors identified c-Jun as a key regulator of lenvatinib resistance mediated via JNK and β-catenin signalling pathways. Consequently, the authors synthesised and screened compound PKUF-01, comprising lenvatinib and veratramine (a c-Jun inhibitor). Their study demonstrated a marked synergistic effect between c-Jun inhibition and lenvatinib drug resistance. In summary, this research characterises PLC heterogeneity, develops biomarkers for predicting drug sensitivity, and identifies mechanisms for lenvatinib resistance in combination therapy.
Original Link: